Proces pracy z leadami w oprogramowaniu Bitrix24 rozpoczyna się od ich pozyskania, następnie obejmuje ocenę i rozwój, a kończy się przekształceniem leada w transakcję.
Formularze sieciowe z możliwością dostosowywania
Masowe wiadomości e-mail i kampanie SMS-owe
Kampanie reklamowe na Facebooku, Instagramie, Google
Kwalifikacja leadów oparta na regułach
Bitrix24 to kompleksowa platforma do zarządzania leadami, która zawiera wiele narzędzi do pozyskiwania leadów: formularze internetowe, e-mail, telefonię, kampanie reklamowe na Google i Facebooku i nie tylko.
Dzięki bezpłatnemu oprogramowaniu do zarządzania sprzedażą Bitrix24 każdy przesłany formularz internetowy, e-mail, połączenie telefoniczne, wiadomość/komentarz w mediach społecznościowych może zostać przekształcony w lead i dodany do CRM.
Kontaktuj się ze swoimi leadami za pomocą wiadomości e-mail, połączenia telefonicznego, transmisji głosowej, wiadomości SMS, mediów społecznościowych i komunikatorów. A wszystko to z jednego pulpitu nawigacyjnego w Bitrix24.
CRM Bitrix24 do zarządzania sprzedażą koncentruje się nie tyle na zarządzaniu dealami, co na zdobywaniu ich. Nasze oprogramowanie do zarządzania dealami będzie wspierać Cię w każdym momencie, od dodania dealu do CRM, aż po zamknięcie go.
Widok w formie tablicy Kanban lub listy
Oferty i faktury
Reguły automatyzacji i wyzwalacze
Zintegrowane narzędzie do e-Podpisu
Uprawnienia dostępu i role
Jedno szybkie spojrzenie na tablicę Kanban wystarczy, aby sprawdzić status deala. Skonfiguruj własny, niestandardowy lejek sprzedażowy z etapami, które odpowiadają Twojej firmie.
Twórz i przesyłaj własne, niestandardowe szablony. Wygeneruj ofertę lub fakturę jednym kliknięciem bezpośrednio z dealu CRM i wyślij ją klientowi przez e-mail lub SMS.
Wybierz jedną z wielu gotowych reguł i wyzwalaczy, aby zwiększyć produktywność członków zespołu sprzedażowego: wysyłając przypomnienia do klientów, powiadomienia do pracowników, ogłoszenia i inne.
Z łatwością poruszaj się po rekordach CRM i znajduj odpowiednie dane klientów za pomocą kilku kliknięć. Konfiguruj prawa dostępu do pól CRM, gdy chcesz, aby określone pola były niewidoczne dla określonych użytkowników.
Profil klienta
Deale i leady połączone z klientem
Pełna historia interakcji z klientami
Importuj/eksportuj kontakty jednym kliknięciem
Kontrola duplikatów
Możesz tworzyć i dodawać pola niestandardowe, aby Twoje kontakty zawierały dodatkowe informacje, które są potrzebne w Twojej branży.
Wybierz najwygodniejszy sposób, aby skontaktować się z klientem (wiadomość e-mail, telefon, SMS, połączenie wideo, komunikator itp.) i zrób to jednym kliknięciem za pomocą oprogramowania do zarządzania kontaktami Bitrix24.
Oprócz standardowej opcji (jeden kontakt jest powiązany z jedną firmą i jednym dealem), możesz również powiązać jeden deal z kilkoma kontaktami lub jeden kontakt z kilkoma firmami.
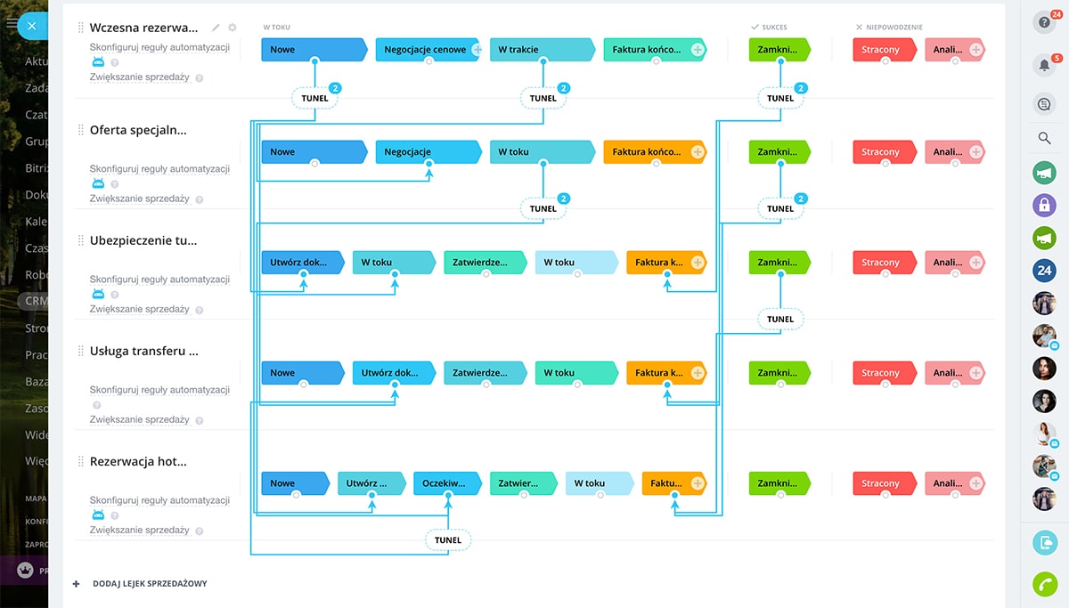
Użyj CRM do zarządzania lejkami sprzedażowymi i monitoruj swoje deale od ich utworzenia aż do zakończenia. Dostosuj etapy dealu do swojego procesu sprzedaży, twórz reguły automatyzacji, aby szybciej zamykać deale, łącz ze sobą powiązane lejki sprzedażowe i uprość zarządzanie nimi.
Tablica Kanban
Niestandardowe etapy dealu
Automatyzacja lejku sprzedażowego
Wiele lejków sprzedażowych
Oprócz możliwości utworzenia niestandardowych etapów zarządzania lejkiem sprzedażowym masz również widok niestandardowych dealów. W zależności od tego, w jakim lejku sprzedażowym znajduje się deal, będzie on zawierał inne pola.
Możesz skonfigurować deal tak, aby automatycznie przechodził do określonego etapu lejka sprzedażowego, kiedy wprowadzone zostaną zmiany – a wszystko to bezpośrednio z oprogramowania do zarządzania lejkiem sprzedażowym Bitrix24.
Jeśli Twój proces sprzedaży jest złożony, dobrze jest podzielić go na kilka lejków sprzedażowych, które można połączyć i zarządzać za pomocą tuneli sprzedażowych.
Jeśli Twój proces sprzedaży obejmuje kilka różnych etapów (każdy obsługiwany przez inną osobę), często warto ograniczyć ich dostęp do konkretnych pól lub sekcji, a w systemie zarządzania sprzedażą Bitrix24 jest to możliwe.
Role CRM
Szczegółowe uprawnienia dostępu
Niestandardowy widok dealów
Pola niestandardowe w dealach
W zależności od liczby działów oraz złożoności procesu sprzedaży w Twojej organizacji możesz utworzyć wiele ról o niestandardowych uprawnieniach dostępu w CRM Bitrix24 do zarządzania sprzedażą.
Dzięki naszemu narzędziu do zarządzania sprzedażą możesz zdecydować, czy użytkownik może wyświetlić, edytować lub importować/eksportować konkretny deal ustawiając właściwe uprawnienia dostępu.
Twojej firmie nie wystarczają standardowe pola w dealach? Dodaj pola niestandardowe, aby lepiej dopasować je do swojej branży i ułatwić współpracę z klientami.
Odkryj pełen potencjał i niesamowite możliwości CRM Bitrix24.
Bitrix24 oferuje kilkadziesiąt integracji dostępnych w Bitrix24 Market. Możesz także tworzyć własne aplikacje za pomocą naszego REST API.
Bitrix24 zaufało już ponad 15 000 000 organizacji z całego świata. To idealne narzędzie dla Twojej firmy.
Rozpocznij za darmo Poproś o pomoc partnerów Bitrix24Cookies: This website uses cookies for analytical and technical reasons. ‘Analytical Cookies’ are inserted by Google Analytics to help us understand which countries our visitors come from, which pages they visit and what actions they take on this site. ‘Strictly Necessary Cookies’, as the name implies, are a type of cookies that are required for proper functioning of certain features of this website, such as the ability to use live chat. Disabling these cookies will disable access to those features and degrade your website experience.
Cookies of both types can be enabled or disabled within this plugin.
Więcej informacji na Cookie Policy